各相关部门、教学单位:
根据学校审核评估工作进度安排,为提前了解学校基本状态数据情况,同时为学校常模数据选择提供依据,现组织开展2023年度教学基本状态数据预采集工作。采集前会组织相关单位部门开展指标解读培训会议,培训安排另行通知。
现将预采集工作相关事宜通知如下:
一、填报内容和时限
(一)内容要求
包括学校基本信息、学校基本条件、教职工信息、学科专业、人才培养、学生信息、教学管理与质量监控、师范类专业情况补充表、医学专业情况补充表、工科类专业情况补充表、专科师范类专业情况表11个方面,共99个表单。(以上填报内容参照2022年教学基本状态数据采集,如教育部评估中心调整表单,以实际表单为准。)
(二)统计时限
1.教学数据按照学年度计算(数据统计时限为:2022.09.01—2023.08.31,本学年以2023.5.30为结点,各部门如有特殊考虑请告知评建办);
2.财务、科研数据按照自然年度计算(数据统计时限为:2022.01.01—2022.12.31);
3.在校生数、教职工数、占地面积、固定资产总值等指标为统计时点数(数据统计时限为:截止到2023年9月30日,本次采集截止到2023.5.30,各部门如有特殊考虑请告知评建办)。
具体时间要求参照《高等教育质量监测国家数据平台数据填报指南》(以下简称:《数据填报指南》)(附件1)各表单的指标要求。
(三)一致性要求
“表2-1占地与建筑面积”、“表2-2教学行政用房面积”、“表2-3-1图书馆”、“表2-5固定资产”、“表6-1学生数量基本情况”,以上表格数据应与学校当年的《高等教育学校(机构)统计调查表》(高基表)保持一致,请提前根据高基表有关要求预估数据。“表6-6-9学生体质健康达标率”应参照高基表对体质合格率的界定。
“表2-6本科实验设备情况”中,主要教学实验仪器设备编号需与教育部实验室统计报表仪器编号保持一致。
“表2-7-1实验教学示范中心、虚拟仿真实验示范中心”中,学年内承担校内教学人时数、承担实验项目数、对校外开放人时数,要分别对应《高等学校实验室信息统计报表》中开放实验校内人时数、开放实验个数(校内+校外)、开放实验校外人时数。
二、任务分工
1.相关归口责任部门和教学单位按照责任分工表(附件2)进行数据采集工作。填报前认真查看《数据填报指南》,分清楚表单、指标填报的时限是学年、时点还是自然年,严格按照指标说明进行填报,确保数据的准确性。
2.采集中,涉及到多个部门的表单,由第一责任部门进行统筹、审核、录入,其他部门积极配合。
3.评建办负责汇总、审核各相关部门和教学单位填报的数据,并按要求上报高等教育质量监测国家数据平台。
三、日程安排
1.5月25日前:系统设置
评建办为各相关责任部门和教学单位设置登陆“必赢bwin线路检测中心高等教育质量常态监测平台”(校内登录网址:http://10.37.117.143;校外登录网址:http://124.128.201.187/)的权限,用户名和密码,将发送至相关负责人校园邮箱。
2.6月2日前:基础数据
人力资源处(教师发展中心)完成基础表单“表1-2学校相关党政单位”、“表1-3学校教学科研单位”、“表1-5-1教职工基本信息”、“表1-5-2教职工其他信息”、“表1-5-3外聘和兼职教师基本信息”的填报和提交;
教务处完成基础表单“表1-4-1专业基本情况”、“表1-4-2专业大类情况表”、“表1-6本科生基本情况”、“表1-7-1本科实验场所”,及“表6-1学生数量基本情况”、“表SF-9:师范类专业非本科学生数量基本情况”、“表SFZ-7:师范类专业学生数量基本情况”的填报和提交;
其他责任部门、教学单位同时采集数据,填报各自负责的表单,填报完毕后,在系统中先保存数据即可,待基础表单填报完毕,校验信息无误后再提交审核。
3.6月16日前:所有部门完成本年度预采集工作
相关责任部门、教学单位包括:学校办公室、教务处、学生工作处(团委)、评建办公室、科研处、招生就业处、人力资源处(教师发展中心)、财务处、后勤处、图书馆、大学生创新创业教育中心、学前教育学院、医学院、工学院、商学院、设计学院、音乐舞蹈学院等。
四、常见问题及注意事项
以往数据采集容易出现问题如下,请大家务必认真核对:
(一)字段信息填写不规范:分隔符未使用英文分号、括号中英文状态混用。
(二)填报时不看计量单位:如文献购置费184亿等。
(三)填报信息与要求不符
1.凭感觉、过往经验填写,未参照《填报指南》要求。如统计时间未按要求区分自然年、学年、时点。对部分表的部分字段不确定该怎么填时,请认真解读填报指南的指标解释,如果对一些数据内涵存在歧义,可以统一报至评建办,待咨询评估中心或者技术人员后再填报,切勿凭感觉填报。
2.涉及学生数据的,误将高职、自考生统计进去。注意:除非特别说明,一般只采集本科生数据。
3.关联数据校验逻辑关系不当,如就业人数大于毕业人数。
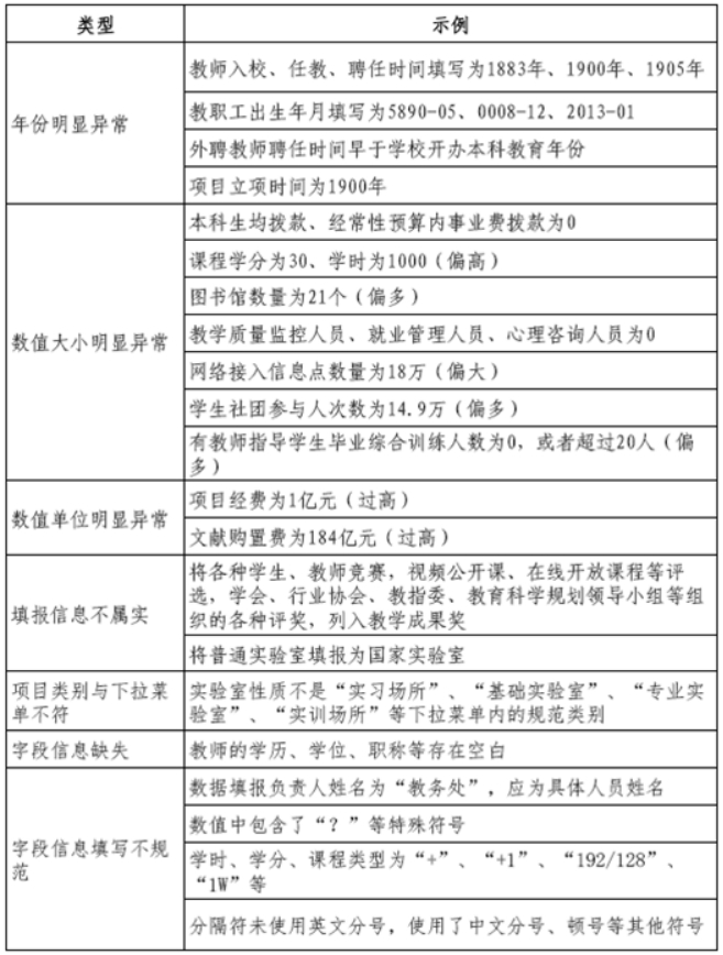
(四)其他常见错误及示例

(五)查看2022年度数据采集工作台账
填报各表单前,请务必查看各单位梳理的2022年度教学基本状态数据采集工作总结中所列数据本身存在的问题、多部门交叉协作数据存在的问题,务必采取措施避免再次出现同类问题,确保指标理解到位、数据统计准确。
五、相关说明
1.请各责任部门和教学单位务必高度重视,指定专人负责,严格按日程安排和工作要求汇总、梳理、填报各项数据。
2.上传数据前,需提交材料:
A.按照《填报模板》(在系统中直接下载各表单模板),提交电子版数据。填报内容为统计数据的,同时提交电子版数据明细表;
B.涉及到《普通高等学校基本办学条件指标(试行)》(教育部教发【2004】2号)、普通高等学校本科教育教学审核评估实施方案(2021—2025年)第二类审核评估指标体系所列指标的,相关部门需提交所负责指标的电子版;
C.分管校领导及单位负责人签字的《2023年教学基本状态数据采集填报说明》纸质版(附件3)。
以上材料,电子版发送至评建办邮箱:ycpjb@sdycu.edu.cn,纸质版交至办公楼305。
3.相关责任部门和教学单位的用户名和密码,由评建办5月25日前发送至相关负责人邮箱。
4.如有疑问,请及时与我们进行沟通。
联系人:王娟娟,征艳珂;座机:18595268029,88251286;
英才学院数据采集QQ群号:432145006,请相关部门负责人及填报人员进群。
附件1:数据填报指南
附件2:必赢bwin线路检测中心2023年度教学基本状态数据采集责任分工表
附件3:2023年教学基本状态数据采集填报说明
评建办公室
2023年5月23日